سامانه دانشگاهیان
پیشنمایش رزومه
درصد تکمیل : 73%
محدرضا صباغ ترکان
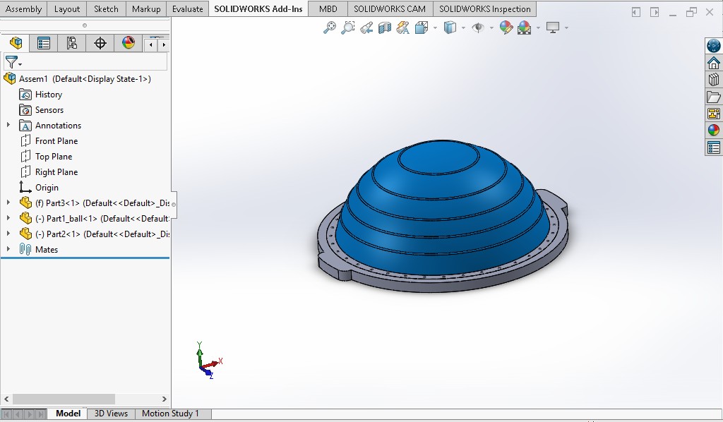
Bosu Ball
طراحی توپ تعادلی
×
آیا از حذف Bosu Ball اطمینان دارید؟
خیر